MILE米乐集团
首页
关于MILE米乐集团
集团概况
组织机构
发展战术
企业文化
企业培训
文化生涯
社会公益
资质荣誉
技术力量
设备设施
业务领域
安全评价及技术征询
职业卫生及技术征询
环境监测及环境影响评价
职业健全查抄
中医及健全治理
智慧安全服务
新闻资讯
集团动态
行业新闻
专家概想
集团业绩
沈阳MILE米乐集团安全科技
辽宁MILE米乐集团职业卫生
辽宁MILE米乐集团环境监测
MILE米乐集团环境影响评价
万康职业健全查抄
万康中医特色医治
信息公开
项目网上公开
机构综合信息
设备设施情况
公正性申明和承诺
评价资料清单
执业公示
技术百科
司法律规尺度
安全学问
变乱案例
行业有关资料
人力资源
人才理想
人才发展
招聘信息
联系MILE米乐集团
联系方式
在线留言
服务热线:
024-24228366
首页
关于MILE米乐集团
集团概况
组织机构
发展战术
企业文化
企业培训
文化生涯
社会公益
资质荣誉
技术力量
设备设施
业务领域
安全评价及技术征询
职业卫生及技术征询
环境监测及环境影响评价
职业健全查抄
中医及健全治理
智慧安全服务
新闻资讯
集团动态
行业新闻
专家概想
集团业绩
沈阳MILE米乐集团安全科技
辽宁MILE米乐集团职业卫生
辽宁MILE米乐集团环境监测
MILE米乐集团环境影响评价
万康职业健全查抄
万康中医特色医治
信息公开
项目网上公开
机构综合信息
设备设施情况
公正性申明和承诺
评价资料清单
执业公示
技术百科
司法律规尺度
安全学问
变乱案例
行业有关资料
人力资源
人才理想
人才发展
招聘信息
联系MILE米乐集团
联系方式
在线留言
新闻资讯
集团动态
>
行业新闻
>
专家概想
>
沈阳万康中医院2026年3月27日参与辽宁中医药大学双选会纪实
锦旗映初心 合作谱新篇——沈阳万康中医院称谢沈河区卫健局审批窗口与卫协
沈河区卫健局光临沈阳万康中医院发展医疗机构校验及综合查抄工作
专家概想
当前地位:
首页
>
新闻资讯
>
专家概想
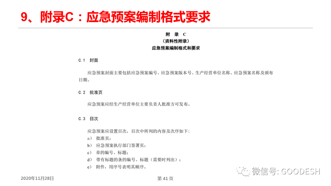
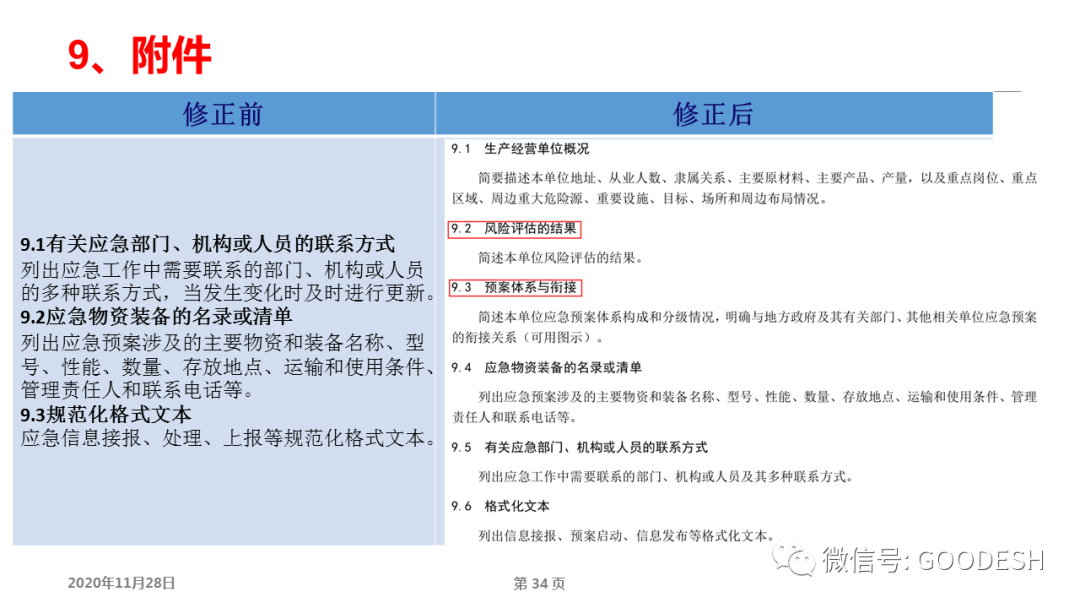
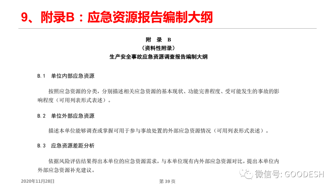
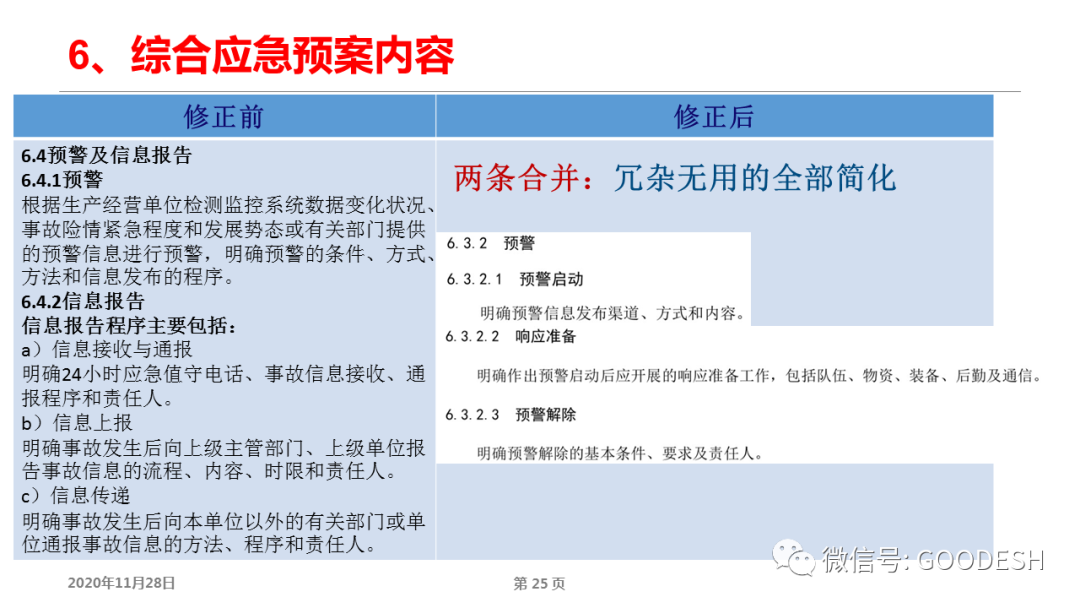
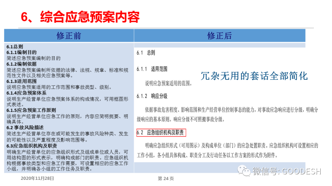
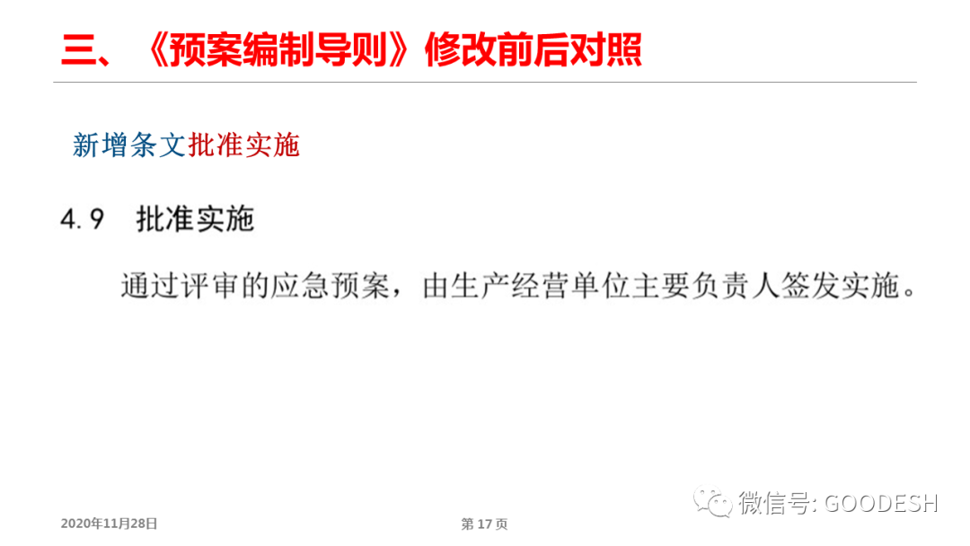
导则解读 | GBT29639-2020《出产经营单元出产安全变乱应急预案假造导则》解读
> 新闻资讯 > 专家概想
颁布功夫:2020年11月30日
文章起源:MILE米乐集团集团
点击阅读:13276次
上一篇
:职业卫生 | 《职业卫生技术服务机构治理法子》解读
下一篇
:环境律例 | 新《固废法》司法责任篇
返回
LINKS
/ 交谊链接
国度应急治理部| 国度卫生健全委员会| 辽宁省应急治理厅| 辽宁省市场监督治理局| 辽宁省卫生健全委员会| 沈阳市应急治理局|
沈阳万康中医院
|
MILE米乐集团 版权所有
登记号:辽ICP备16001656号-1
技术支持:网势科技
在线征询
电话征询
024-24226535
关注微信
扫一扫,杰出关注
返回顶部
网站首页
一键电话
【网站地图】